2020年12月16日,歐盟委員會發布了法規(EU) 2020/2096,大范圍修訂了歐盟REACH附錄XVII限制物質清單中的多項要求。
法規(EU) 2020/2096對REACH附錄XVII的修訂主要包括:刪除REACH附錄XVII中部分在歐盟POPs法規(EU) 2019/1021中有更加嚴格的限制要求的條款;修訂部分條款中內容,使其限制要求更加明確;更新部分條款限制物質的測試方法等。法規(EU) 2020/2096對REACH附錄XVII主要修訂內容如下:
REACH附錄XVII涉及條款 | 修訂內容 |
第3項 | 第2欄限制要求中相關內容作了如下修訂: 1、修訂第3段和第5段,刪除關于R65標簽的內容; 2、刪除第6段和第7段。 |
第22項 | 刪除五氯苯酚的限制要求(已納入POPs法規) |
第28-30項 | 第2欄限制要求第二段增加如下內容: ‘(f) 法規(EU) 2017/745所涵蓋的設備’ |
第46項 | 刪除第1欄中(a)段所引用的CAS號和EC號 |
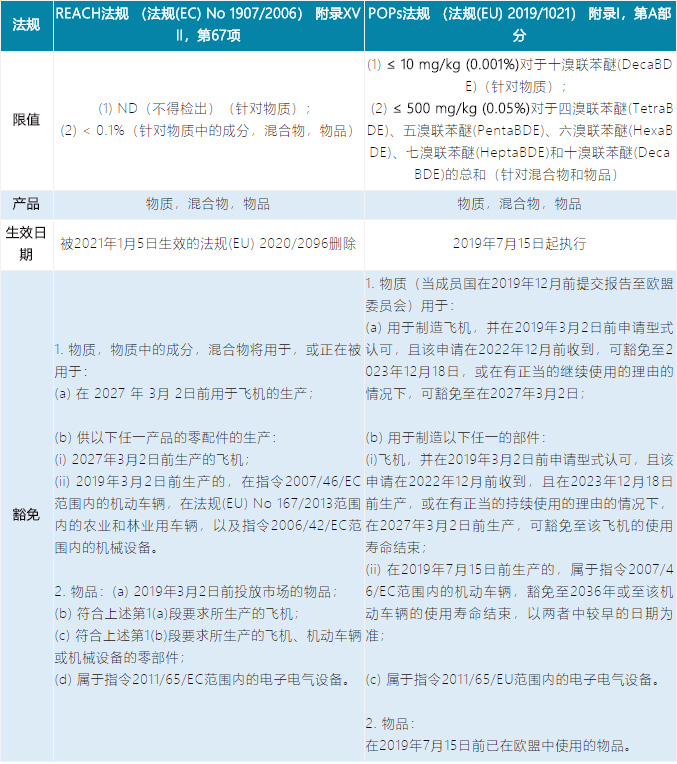
第67項 | 刪除十溴二苯醚的限制要求(已納入POPs法規) |
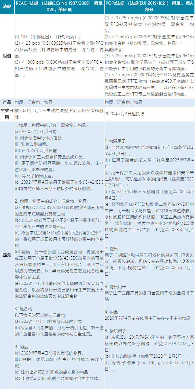
第68項 | 刪除PFOA及其鹽類、及PFOA相關物質的限制要求(已納入POPs法規) |
此外,法規對于REACH附錄XVII附件中相關內容做了修訂: 1、修訂附件1-6中部分信息,以更新CMR物質的分類及增加部分新列為CMR 1A和1B的物質; 2、更新附件10中關于第43項限制條款偶氮染料的測試方法。 | |
法規(EU) 2020/2096將于官方公報發布20天后正式生效,關于刪除第68項PFOA及其鹽類、及PFOA相關物質的限制要求的修訂已于2020年7月4日生效。其它關于REACH附錄XVII附件中部分修訂內容的生效日期,該修訂法規也做了規定。
REACH 法規和POPs法規中對第22、67、68項物質的要求異同:
第22項:五氯苯酚(PCP)及其鹽類和酯類

第67項:十溴聯苯醚(DecaBDE)

第68項:全氟辛酸(PFOA)及其鹽類和全氟辛酸相關物質
